Banco de Dados - OUTORGAS

Guia do Usuário - Fluxograma do Processo

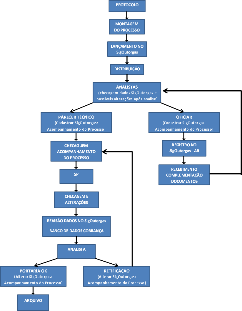
Fluxograma de atividades do Processo de Outorga

Este fluxograma foi elaborado com base nos processo executados para análise do Processo de Outorga, podendo variar dependendo das especificidades de cada processo.

img_144.png